日前,教育部“基于教学改革、融合信息技术的新型教与学模式”深圳实验区(以下简称“深圳实验区”)授牌工作会议在深中南山创新学校举行。
教育部基础教育司领导、广东省教育厅领导为深圳市以及深圳市11个区正式授牌,这标志着深圳信息化教学实验区建设迈出了重要一步,开启了智能时代下探索教育新形态、新模式的新征程,对于明确实验区的方向,明确各级主体责任,明确实验区建设任务,均具有重要且现实的意义。5月到7月,深圳市将开展实验校遴选工作。
▲教育部授牌深圳市“'基于教学改革、融合信息技术的新型教与学模式'实验区"
▲教育部、广东省教育厅、深圳市教育局为深圳各区授牌
2020年8月,教育部批复深圳市为“基于教学改革、融合信息技术的新型教与学模式”国家级实验区。深圳市教育局高度重视,并举全市之力开展此项工作,其中于今年1月16日印发《“基于教学改革、融合信息技术的新型教与学模式”实验区实施方案》。
深圳实验区将以三年为建设周期:2021年确定为建设年、2022年确定为应用年、2023年确定为推广年,每年按进度实施,并输出阶段性成果,坚持市级统筹与区校协同,打造市区校三级实验体,举全市之力分步实施。
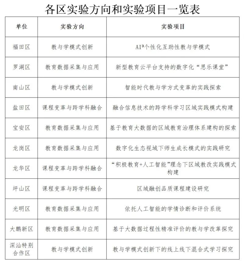
其中规划了云端学校建设、先锋教师计划、云端精品课程等市级统筹项目,组织各区校积极申报,推进新型教与学模式变革的综合实验探索,实施线上线下深度融合教育,注重人才个性化培养,探索未来学校新样态,努力解决入学难、择校热等教育共性问题;着力建设集管理、展示、评价于一体的资源平台,对实验区进行全过程质量监测。此外,还将遴选出100所实验校。实验校从课程变革与跨学科融合、教与学模式创新、教育数据采集与应用三个方向中选择一个作为具体实验项目,重点突破,系统化推进改革实验。
全市将一体化推进各区校致力出特色出精品
深圳市实验区建设工作领导小组办公室主任、深圳市教育信息技术中心主任张惠敏就深圳市“基于教学改革、融合信息技术的新型教与学模式”实验区整体工作思路和阶段成效进行了总结,同时部署了下一阶段重点工作,进一步明确了实验区未来的建设方向。
教育部基础教育司教学与装备信息化处处长张权充分肯定了深圳市区校三级统筹、协同、实践的工作机制。深圳市级有政策指引、区级有方案项目,校级有实验部署,体现了市区两级教育系统的高度重视和密切配合。在内容设计上,张权对深圳实验区的项目框架、“依效付费”机制、云端学校的虚实结合理念等都给予高度肯定。
张权强调,在实验区未来的建设中,深圳要加强实验区建设的协同性,保证实验区建设的科学性,突出实验区建设的示范性,同时要注意防止教育信息化应用出现华而不实的现象,注重实验工作与教学实际的一致性。他表示,教育部也将对深圳实验区建设给予更多支持,积极搭建平台,大力推广深圳实验区建设的优秀经验和成功范例。
▲教育部基础教育司教学与装备信息化处处长张权
“近年来,深圳市教育局在积极推进信息技术和教育教学深度融合、促进基础教育高质量发展方面取得了显著成效。”广东省教育厅副厅长李璧亮对深圳实验区寄予厚望。他提出,深圳的教育信息化教学实验区建设要积极探索新时代将信息技术全面融入于教学过程的路径和方法,深入研究信息技术在各学科教学中的合理应用,促进学校育人模式转型和区域内学校共同发展。
▲广东省教育厅副厅长李璧亮
“加强市级统筹特别是政策统筹、任务统筹、进度统筹和数据统筹,是深圳实验区在工作机制上的创新,也是深圳实验区建设的重要保障。”深圳市教育局副局长赵立强调,并提出三点要求:一是全市要一盘棋一体化推进,保证信息化应用目标与教学改革目标的一致性,保证日常教学与实验工作的一致性;二是各区校要出特色出精品,呈现百家争鸣、百花齐放的工作局面;三是实验区建设要以成果为导向,重成效重推广应用。
▲深圳市教育局副局长赵立
授牌仪式结束后,国家级教育信息化教学实验区专家组专家、中国海洋大学王海涛教授为与会的实验区学校校长代表分享了《国家实验区工作调研的经验分享与思考》。与会的领导和专家还参观了深中南山创新学校创客体验中心,观摩了学生的机器人竞技大赛。

