重磅!教育部发布义务教育信息科技课程标准(2022年版)

近日,教育部印发义务教育课程方案和语文、信息技术等16个课程标准(2022年版),于2022年秋季学期开始执行。4月21日,教育部举行新闻发布会,介绍了义务教育课程方案和课程标准的修订情况。


义务教育信息科技课程标准(2022年版)

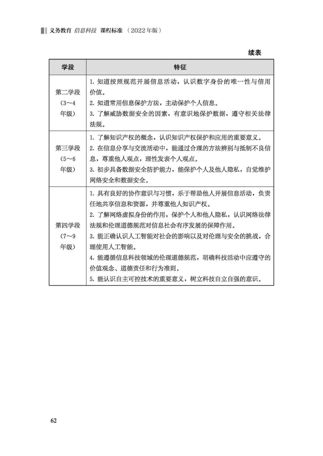
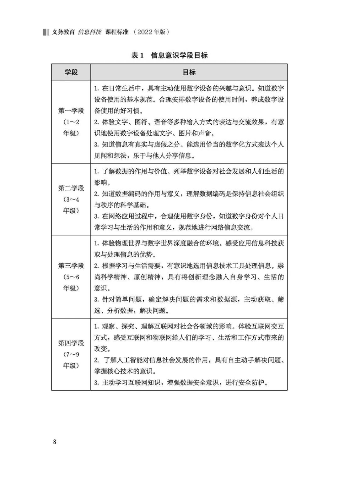
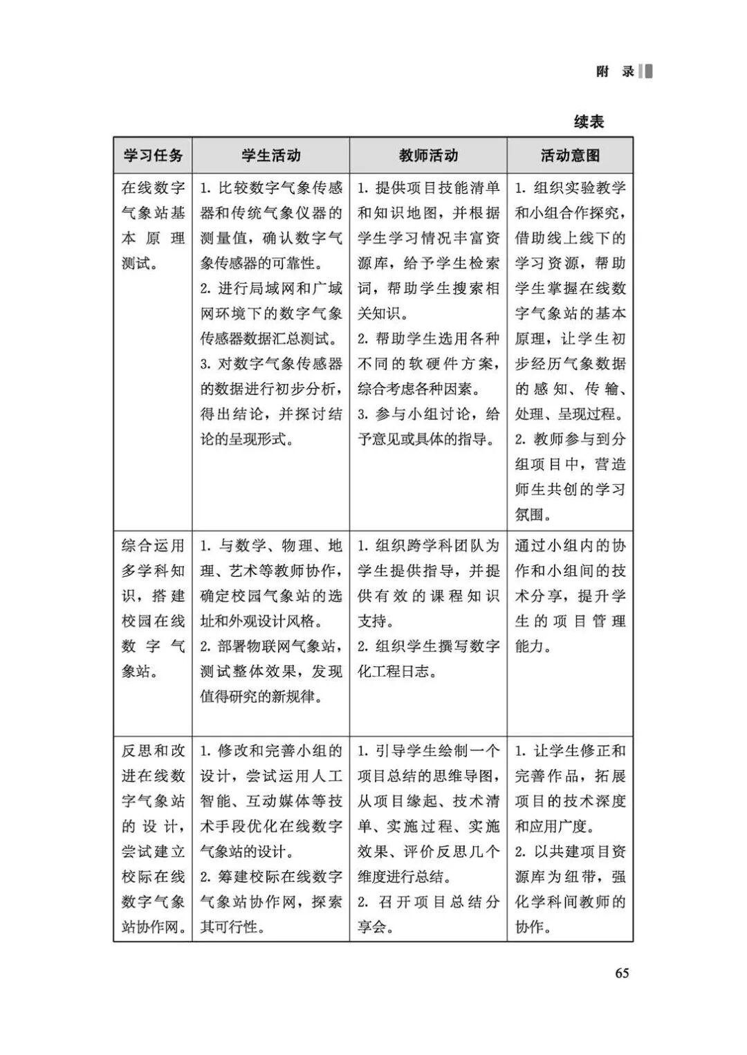
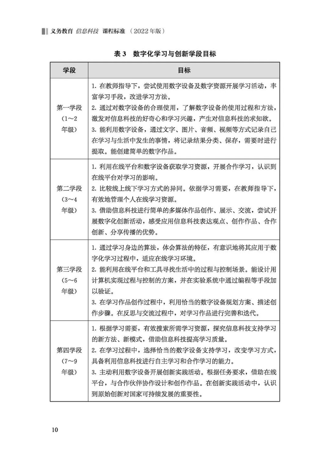
图片

图片

图片

图片

图片

图片

图片

图片

图片

图片

图片

图片

图片

图片

图片

图片

图片

图片

图片

图片

图片

图片

图片

图片

图片

图片

图片

图片

图片

图片

图片

图片

图片

图片

图片

图片

图片

图片

图片

图片

图片

图片

图片

图片

图片

图片

图片

图片

图片

图片

图片

图片

图片

图片

图片

图片

图片

图片

图片

图片

图片

图片

图片

图片

图片

图片